各省、自治区、直辖市和新疆生产建设兵团知识产权局、发展改革委,各银保监局,四川省知识产权服务促进中心,各地方有关中心,各政策性银行、大型银行、股份制银行、保险公司,各保险集团(控股)公司:
近年来,地方有关部门和各金融机构认真贯彻党中央、国务院关于金融服务实体经济与支持创新的决策部署,落实《知识产权强国建设纲要(2021—2035年)》《“十四五”国家知识产权保护和运用规划》有关任务要求,从完善政策体系、实施专项行动、推动业务创新、加强信息共享、提升服务便利度等多个方面,因地制宜探索和推出知识产权金融服务新举措新产品新模式,缓解创新型中小企业融资难融资贵等问题,取得了积极成效。
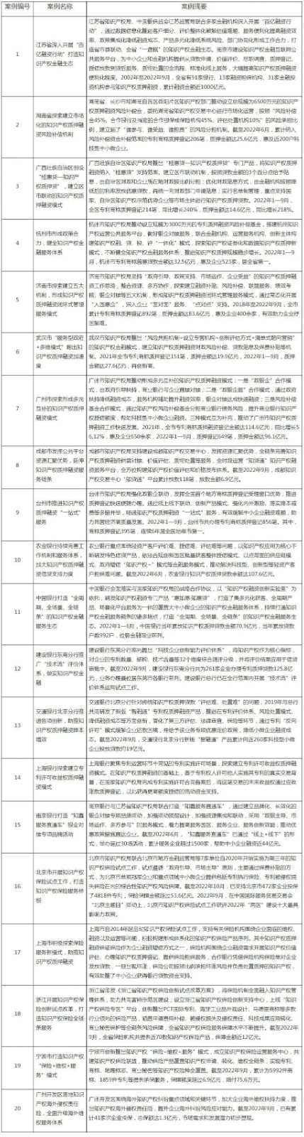
为发挥典型示范作用,进一步提升知识产权金融服务效能,按照《关于进一步加强知识产权质押融资工作的通知》(银保监发〔2019〕34号)《知识产权质押融资入园惠企行动方案(2021—2023年)》(国知发运字〔2021〕17号)有关部署,国家知识产权局、中国银保监会、国家发展改革委组织开展了知识产权质押融资及保险案例征集工作,在地方有关部门、有关金融机构报送案例的基础上评选出首批20个典型案例,现予以发布。请各地区和各有关金融机构加强典型经验的借鉴推广,积极稳妥推进知识产权金融服务工作,进一步深化部门协同和政银合作,推进业务模式和产品创新,提高普惠程度和服务效能,为中小企业纾困赋能,为经济高质量发展提供助力。
特此通知。
国家知识产权局办公室
中国银保监会办公厅
国家发展改革委员会办公厅
2023年1月12日
